μCaler FS EMS+ Panel v1.0 includes selected sites approved by the NMPA and FDA, as well as those reported in literature and patents, totaling 1,783 CpG sites. It covers 10 major high-incidence cancers, including lung cancer, breast cancer, colorectal cancer, prostate cancer, gastric cancer, liver cancer, cervical cancer, bladder cancer, esophageal cancer, and ovarian cancer, involving 163 methylated candidate genes associated with carcinogenesis and tumor suppression. The panel’s target regions cover approximately 0.1 Mb of the human genome, with 9,680 CpG sites, providing strong technical support for comprehensive and accurate methylation early screening and MRD recurrence monitoring.
Accurate Quantification of Methylation Levels
Figure 1. Accurate quantification of simulated samples with different methylation levels by μCaler FS EMS+ Panel v1.0. A. Comparison between theoretical and observed methylation levels; B. Methylation levels of CpG sites in target regions. Simulated samples were processed to hybridization capture using the μCaler DNA Full Screen System and μCaler FS EMS+ Panel v1.0. Sequencing was performed on DNBSEQ-T7 (PE150) and NovaSeq 6000 (PE150). For each sample, 1 M reads pair were randomly selected for data analysis.
Note: The samples consisted of 100% Methylated DNA (Zymo, D5014-2) as a positive control and 0% Methylated DNA (Zymo, D5014-1) as a negative control, mixed at different ratios to simulate methylation levels (0%, 10%, 50% and 100%). The initial input amounts were 50 ng.
Maintaining High Stability in Methylation Detection
Figure 2. Correlation analysis of methylation levels detected between two repeats of the sample by μCaler FS EMS+ Panel v1.0. A-D. The correlation of methylation levels between two replicates of 4 independent samples. 4 clinical tumor tissue samples were randomly selected (A & B: colorectal cancer, C & D: bladder cancer) and processed to hybridization capture using the μCaler DNA Full Screen System and μCaler FS EMS+ Panel v1.0. The R² values for correlation ranged from 0.9279 to 0.9707.
Note: The initial input amounts were 20 ng.
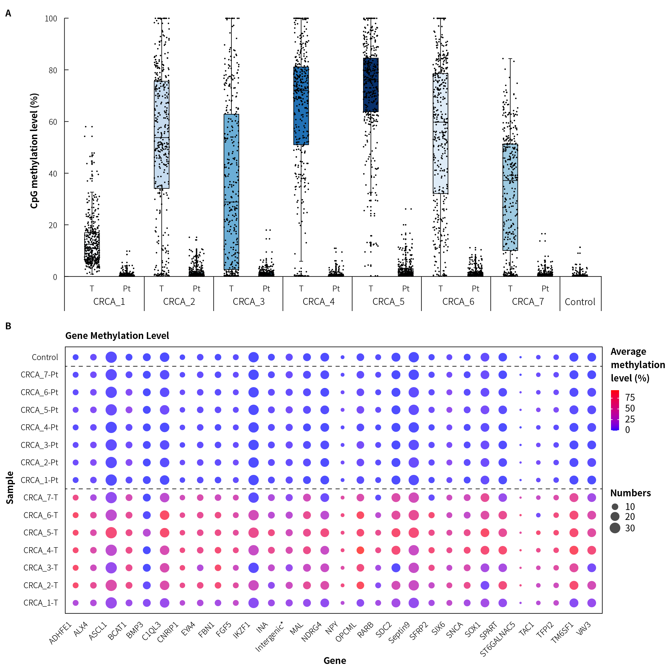
Effectively Distinguishing Tumor and Peritumoral Tissues
Figure 3. Methylation level detection of μCaler FS EMS+ Panel v1.0 applied to clinical colorectal cancer and peritumoral tissue samples. A. CpG methylation levels in paired colorectal cancer samples;B. CpG methylation levels of colorectal cancer candidate biomarkers in clinical samples.
Note: CRCA: Colorectal Cancer; Pt: Peritumoral tissue. Control refers to Human Genomic DNA standard (Promega, G1471), with an input of 20 ng.
Type of cancer | Biomarkers | |||||||||
Lung cancer | BCAT1 | CDH1 | CDKN2A | CDO1 | DMRTA2 | FOXD3 | FOXI2 | GATA5 | GDNF | HOXA7 |
HOXA9 | OPCML | PAX5 | PTGER4 | RASSF1 | SCT | SHOX2 | SIX6 | SLC12A8 | SOX17 | |
ST6GALNAC5 | SULF2 | TAC1 | TNFRSF25 | ZFP42 | ||||||
Breast cancer | APC | ASCL1 | BRCA1 | C1QL3 | CPXM1 | DKK3 | GALR1 | HOXA10 | HOXA9 | ITIH5 |
LBX1 | OTP | PITX2 | RARB | RASGRF1 | SOX1 | USP44 | ||||
Colotectal cancer* | ADHFE1 | ALX4 | ASCL1 | BCAT1 | BMP3 | C1QL3 | CNRIP1 | EYA4 | FBN1 | FGF5 |
IKZF1 | INA | MAL | NDRG4 | NPY | OPCML | RARB | SDC2 | SEPTIN9 | SFRP2 | |
SIX6 | SNCA | SOX1 | SPART | ST6GALNAC5 | TAC1 | TFPI2 | TM6SF1 | VAV3 | ||
Prostate cancer |
AKR1B1 | ANXA2 | AOX1 | APC | CFAP90 | GDAP1L1 | GSTP1 | HAAO | PRKCB | PTGS2 |
RARB | RUNX3 | SEPTIN9 | SIX6 | TAC1 | ||||||
Gastric cancer | ADRA1B | ARHGAP20 | ASCL1 | C1QL3 | CABIN1 | CD40 | CPEB1 | DLGAP3 | DOCK10 | ELMO1 |
HOPX | HOXD11 | KCNQ5 | LMX1A | RNF180 | RORB | RPRM | RUBCNL | RUNX3 | SDC2 | |
SEPTIN9 | TCF4 | TFPI2 | ZNF569 | |||||||
Liver cancer | ALX3 | ARHGEF33 | C1QL3 | CDKL2 | CFTR | DCDC2 | EVX1 | FAR1 | HOXA11 | HOXA9 |
MTHFD2 | PLAC8 | RIPK3 | RUNX3 | SEPTIN9 | SGIP1 | SH3YL1 | SIX6 | SOX1 | TAMALIN | |
TBX15 | WNT3A | ZNF605 | ||||||||
Cervical cancer | ASCL1 | ASTN1 | C1QL3 | CHAD | CHRM2 | DLX1 | EDN3 | EPB41L3 | FGF10 | HOXA9 |
ITGA4 | ITGA8 | JAM3 | OPCML | PAX1 | PCDHGB7 | RXFP3 | SEPTIN9 | SIX6 | SOX1 | |
SOX17 | ST6GALNAC5 | TAC1 | TAFA4 | TFPI2 | ZNF582 | ZNF781 | ZSCAN1 | |||
Bladder cancer | EOMES | FEZF2 | HAND2 | IRAK3 | IRX4 | LRRC4 | NID2 | NOVA1 | NRN1 | ONECUT2 |
OTX1 | PENK | PIGG | SOX1 | TAC1 | TCERG1L | TMEFF2 | TWIST1 | VIM | ||
Esophaheal cancer | ASCL1 | CCNA1 | EPO | HOXC10 | HOXD1 | KCNA3 | MAFB | MT1A | MT1G | OPCML |
RAB37 | RAPGEFL1 | SEPTIN9 | SIX6 | ST3GAL6 | ST6GALNAC5 | TAMALIN | TFPI2 | ZNF132 | ZNF154 | |
ZNF582 | ||||||||||
Ovarian cancer | CDH13 | CDO1 | GYPC | HNF1B | HOXA11 | HOXA9 | IFFO1 | LOC284798 | LYPD5 | OPCML |
PAX1 | PCDH17 | PCDHB18P | RASSF1 | RYBP | SOX1 | TAC1 | ZNF671 |
*It also covers intergenic regions not listed in the table (Intergenic, containing 12 CpG sites).
Catalog# | Cap Color | Item | Volume | Package/Storage |
1101442 |
|
μCaler FS EMS+ Panel v1.0, 16 rxn | 40 μL | -25~-15℃ |
1101441 |
|
μCaler FS EMS+ Panel v1.0, 96 rxn | 210 μL | -25~-15℃ |
Product | Catalog# |
μCaler FS EMS+ Panel v1.0, 16 rxn | 1101442 |
μCaler FS EMS+ Panel v1.0, 96 rxn | 1101441 |
Nanodigmbio will contact you within 1 day.
If there are any problems, please contact us by 400 8717 699 / support@njnad.com