公司新闻

影响因子 38+,下一代无创产前筛查技术请查收!

浏览量:8159 / 发布时间:2023-12-27

01 背景

据了解,约 3-5% 的活产儿存在出生缺陷 [1],其中约 15-25% 的出生缺陷是由遗传性疾病所导致 [2]。近年来,无创产前筛查 (Non-Invasive Prenatal Screening, NIPS) 已成为检测常见染色体非整倍体及染色体微缺失和微重复综合征的最有效的临床筛查手段。此外,NIPS 还可用于筛查胎儿软骨发育不全等常见的单基因病。

然而,目前主流的 NIPS 技术仍无法同步检测染色体病和单基因病,同时受双 () 胎、母体染色体拷贝数变异 (copy number variations, CNVs)、杂合性缺失 (absence of heterozygosity, AOH) 携带者等复杂因素的影响,导致对目标疾病检测性能不高。因此,为了更好地应对大量的遗传性出生缺陷,亟需对 NIPS 技术进行实验方法学和生信分析与统计算法的创新突破,以全面拓展 NIPS 筛查疾病范围,并显著提升目前检测难点疾病的检测性能。

2022 10 13 日,由复旦大学、上海交通大学及中国医学科学院等多单位合作,在 Cell Discovery (IF=38) 期刊上发表文章《Genetic deconvolution of fetal and maternal cell-free DNA in maternal plasma enables next-generation non-invasive prenatal screening》。研究团队开发了一种创新性的测序方法,称为协同等位基因靶向富集测序 (coordinative allele-aware target enrichment sequencing, COATE-seq),通过创新性探针设计和无偏好的 cfDNA 等位基因靶向富集,进行 RD (高通量测序 reads 深度) AF (等位基因频率) 分数、染色体拷贝数,以及目标位点基因型的创新生信分析算法等,以准确分离胎儿基因组和母体背景,实现了对胎儿染色体非整倍体、染色体微缺失微重复和单基因遗传病的同步准确的无创产前检测。其中测序方案的 cfDNA 文库构建试剂全部来自纳昂达 (Nanodigmbio)。据悉,该技术的产业化产品 NIPT2 Pro 也同步推出,并在 2023 年美国医学遗传学和基因组学大会报告中发布了 NIPT2 Pro 新一代三合一无创产前筛查的一项多中心前瞻性临床研究结果。

 首页图

 

02 研究方法

样本来源:临床验证研究共纳入 1,182 份受检者血浆样本,同时收集所有受检者的核型分析结果和妊娠结局数据。

靶向捕获测序:母体血浆 cfDNA 使用 NadPrep cfDNA Library Preparation Kit (for MGI) (Nanodigmbio) 搭配分子标签接头 (BMI) 进行文库构建,靶向富集质控合格后于 MGISEQ-2000 进行测序。

生信分析:生信分析流程包括 FASTQ 质控、通过 BMI 去除重复序列、比对、生成一致序列、BAM 处理、call 变异、变异过滤和变异注释。变异解读遵循美国医学遗传学和基因组学学会 (ACMG) 指南进行。

 

03 研究结果

3.1 COATE-seq 抑制等位基因杂交偏好

液相杂交靶向富集的寡核苷酸探针与参考序列完全匹配,由平衡常数表明反应程度。传统常规探针 (CON) 与目标序列互补的探针 (K) 的平衡常数大于变异序列 (K’),这种微小但显著的偏倚不利于替代等位基因的检测 ( 1. a),严重影响母体血浆中低水平胎儿染色体拷贝数变异的检测。为了减少这种等位基因的偏差,研究人员开发了一种新的 NGS 靶向富集策略,探针序列可能不会与参考等位基因或变异等位基因完全互补 ( 1. bCOATE Probes),称为协同等位基因靶向富集测序 (COATE-seq)。在基于杂交的靶向富集中,COATE-seq 的等位基因偏好比传统探针 (CON-seq;图 1. c-e) 要小。另外,COATE-seq 基于 SNP 方法计算胎儿游离 DNA 片段浓度 (FF),系数相关性 (R2 = 0.97) 高于 CON-seq (R2 = 0.91;图 1. fg),表明 COATE-seq 对胎儿 SNP AF 的定量比传统富集方法更准确,从而可提高 NIPS 检测染色体畸变的信噪比。

 图1

1. COATE-seq 抑制等位基因杂交偏好。

(a-b)探针和目标链配对是一个可逆过程,由平衡常数表明反应程度。常规探针 (CON) 与目标序列互补的探针 (K) 的平衡常数大于变异序列 (K’),而 COATE 探针不区分参考等位基因和突变等位基因,因此,KCOATE K’COATE 的差异小于 KCON K’CON

(c) 65℃ 杂交温度下,使用 CON 探针检测的平均等位基因频率 (AF) 始终低于 0.5,表明携带替代等位基因的 DNA 片段比参考片段结合更少,而使用 COATE 探针检测 12 例孕妇血浆样品的母体杂合位点的中心等位基因分数 (CAF) 显著升高,接近 0.5

(d) 68°C 杂交温度下,检测 8 名孕妇的血浆样本,COATE 探针杂交等位基因偏倚也显著减少。

(e) 比较 COATE-seq CON-seq 等位基因分数的 CV:参考等位基因纯合子 (BB)、突变等位基因纯合子 (AA) 和杂合子 (AB);相比于 CONCOATE – seq CV 显著降低。

(f-g)比较用 COATE-seq CON-seq 方法计算胎儿游离DNA片段浓度 (FF),分别基于 SNP 和传统 y 染色体方法计算 102 例男胎的 FF;其中 COATE-seq 相关性更好。

 

3.2 胎儿染色体 CNV 检测的多维 cfDNA 分析

COATE-seq 虽然提高了胎儿变异基因检测的准确性,但多胎妊娠、母体 CNV 和杂合子缺失 (AOH) 会干扰母体血浆总 cfDNA 中的胎儿异常变异的检测。为此,研究团队开发了 RD AF 数据同时分析的算法,结合 SNP 等位基因比和 RD 分析检测胎儿染色体畸变。使用这种联合分析,可以在检测胎儿变异之前检测到双卵双胎妊娠以及母体 CNV AOH ( 2. a);此外,基于 AF 的方法能够检测胎儿染色体畸变的亲本和减数分裂起源 ( 2. b-g),并且在检测父系减数分裂错误导致的胎儿染色体畸变时敏感性很高 ( 2. ce g)。联合 RD AF 方法能够检测出所有非整倍体,灵敏度为 100% (95%CI91.2-100%)PPV 80.0% (95%CI65.9-89.5%) ( 2. h-i)。这些结果均表明,联合分析比单独使用一种方法具有更高的检测灵敏度。

 图2

2. RD 分析和 AF 分析联用检测胎儿染色体畸变。

(a)采用SNP AFRD的联合分析检测胎儿染色体异常。Lv1 质控包括检测 RDFF、多胎妊娠和母体 CNV。通过 Lv1 质控的样本基于 RD 的染色体分析。Lv2 质控包括检测母体 AOH,并计算胎儿杂合而母亲纯合位点的数量。通过 Lv1 Lv2 质控的样本进行基于 SNP AF 的染色体分析。

(b-g)常见非整倍体和 MMS 的代表性结果。每个病例包含 SNP AF (左图) SNP 覆盖度 (右图) 结果,不同染色体的 SNP 位点颜色不同,有 chr13chr18chr21 chrX 等。 (b) MI NDJ导致的 T21 病例。(c) PI NDJ 导致的 T21 病例。 (d) MII NDJ T18 病例。 (e) PII NDJ T13 病例。 (f) 22q11.2微缺失病例。(g) 母系 chr22 片段缺失。

(h-i)不同分析方法检测的敏感度和 PPV。结果表明,RD AF 数据联合使用比单独使用具有更高的检验灵敏度。

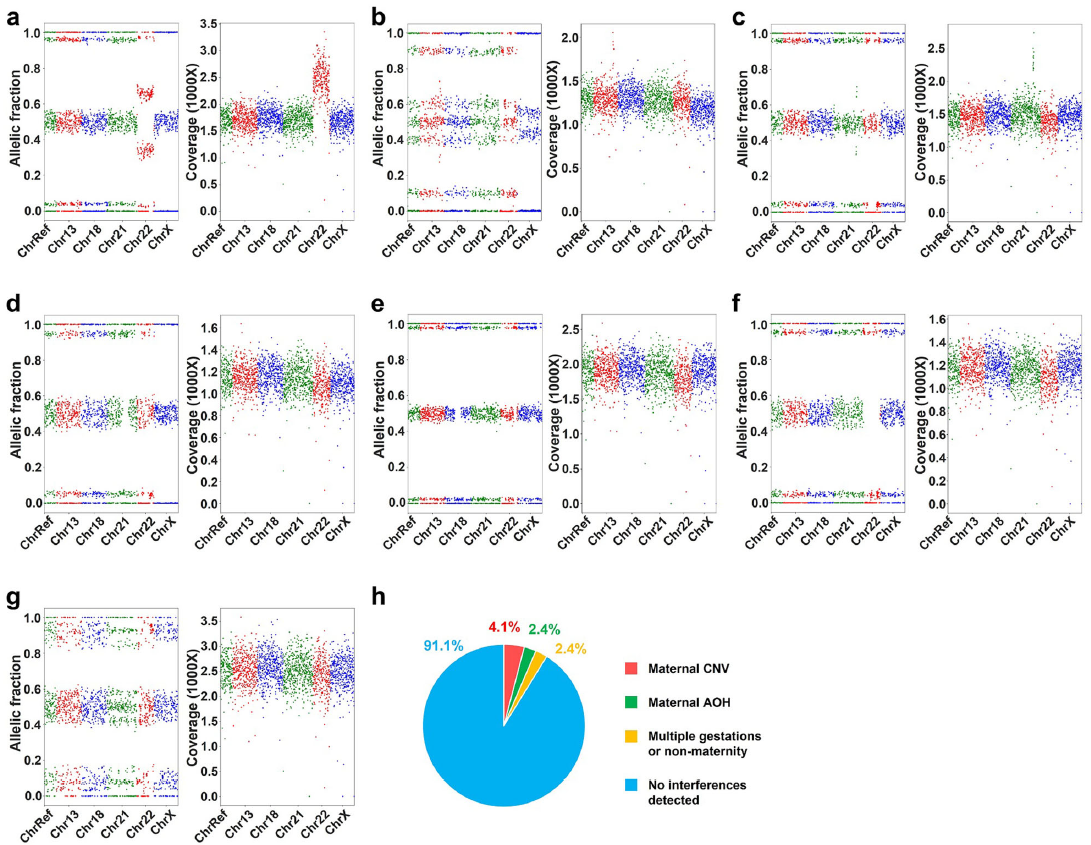
在用于分析验证的 419 个样本中,有 17 个(4.1%)存在 ≥ 200 kb 的母体 CNV ( 3. a-c)10 (2.4%)存在 ≥ 75 个连续纯合位点的母体 AOH 区域 ( 3. d-f),以及 10 (2.4%) 多胎妊娠或非妊娠 ( 3. g-h)

 图3

3. 胎儿和母体 cfDNA 的遗传解析可以排除母体干扰。

(a-c) SNP AF RD 的变化显示母体 CNV 的代表性病例。

(d-f)仅由 SNP AF 的变化显示的母体 AOH 的代表性病例。

(g) 1 例异卵双胎妊娠的代表性案例,检测到的胎儿 SNPs 数量和 AF 变异均增加。

(h) chr13chr18chr21chr22 chrX 上检测到多胎或非孕、母体 CNV (> 200 kb) 或母体 AOH (≥ 75 个连续纯合 SNP) 的病例百分比。

 

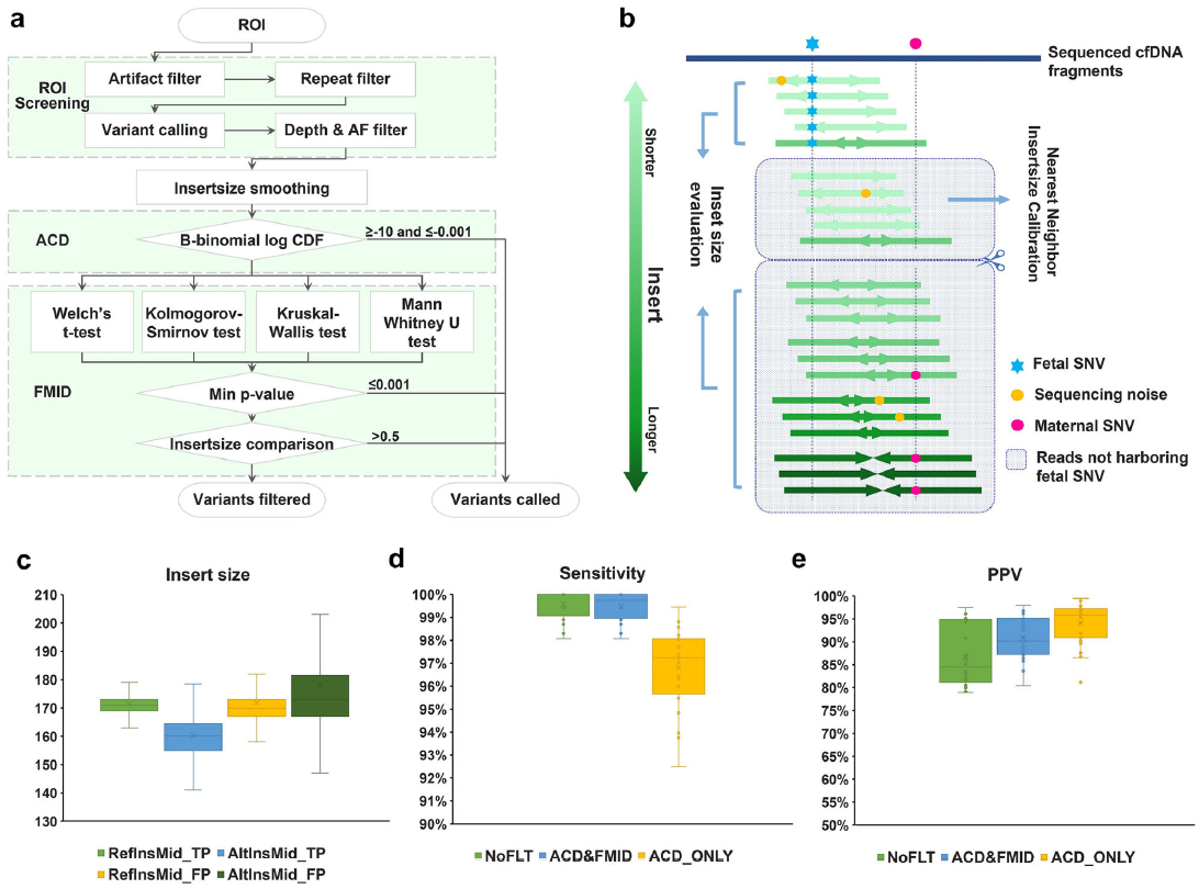
3.3 基于胎儿 cfDNA 片段特征,改进对胎儿新发和父系遗传单基因变异的检测

检测与离散位点相关的胎儿单基因变异需要更高的分析分辨率,这与涉及目标区域多个位点的胎儿染色体畸变不同。因此,研究团队开发了一种新的多维算法来识别新发或父系遗传的胎儿单基因变异 ( 4. a)。将基于变异等位基因 reads 数的过滤步骤命名为等位基因计数分布 (ACD) 过滤。研究发现,胎儿的 cfDNA 片段比母体的对应片段短约 10 bp,而携带假阳性变异的片段与母体片段的长度相似 ( 4. c)。然后,根据胎儿和母体 cfDNA 片段长度的差异建立了胎儿-母体插入片段长度分布 (FMID) 过滤,以分辨胎儿变异 ( 4. b)。利用多维分析,研究人员检测了 28 个血浆 cfDNA 样本及相应的羊水细胞,以分析与单基因病相关的 463 个基因。当 ACD FMID 过滤同时应用时,分析灵敏度和特异性分别为 99.5% 99.9%,高于没有过滤或只有 ACD 过滤的方法 ( 4. d-e)。综上,通过整合等位基因频率和 cfDNA 片段长度信息,研究团队建立了一种准确性高的的胎儿 SNV 检测新方法,用于检测新生和父系遗传序列变异导致的单基因疾病。

 图4

4. 基于胎儿 cfDNA 片段特征检测胎儿单基因变异。

(a)胎儿单基因变异的检测包括感兴趣区分析 (ROI)、等位基因计数分布筛选 (ACD) 和胎儿-母体插入片段-大小分布筛选(FMID)

(b)根据胎儿和母亲 cfDNA 片段长度的差异,建立 FMID 过滤,以识别胎儿变异。首先用于排除野生型等位基因 reads,这些 reads 片段长度与胎儿突变等位基因 reads 接近。剩余的野生型等位基因片段与变异型等位基因片段进行长度比较,以确定潜在的胎儿 SNV

(c) 28 个样本的野生型 (ref) 和变异型 (alt) 等位基因支持 reads 的插入片段分布。

(d-e)使用 28 个验证样本的不同过滤方法的灵敏度 (d) PPV (e) 比较。

 

3.4 使用回顾性的孕妇血浆样本评估临床有效性

最后,研究人员使用收集自孕妇的回顾性的血浆样本对新的 NIPS 方法进行了临床验证。在入组的 1,129 例合格妊娠中,检测到 54 例胎儿非整倍体、8 例微缺失/微重复和 8 例单基因变异,灵敏度为 100%,特异性为 99.3%。验证结果表明,这种新的 NIPS 方法能够同时、精准筛查不同类型的人类遗传疾病。

 图5

5. 利用孕妇血浆样本对多种类型遗传病进行临床验证。

 

04 总结

研究团队提出了一种全面的 NIPS 方法:COATE-seq,采用无偏等位基因靶富集和 NGS 测序来全面分析胎儿染色体非整倍体、MMS 和单基因疾病,改进了检测性能、革新了检测技术和 cfDNA 分析算法。这种新方法克服了现有方法不能同时筛查染色体和单基因疾病,以及受多胎妊娠、母体 CNV AOH 混杂的局限性。新方法展现出了其在临床应用中的潜力,特别是能够对广泛遗传病进行更准确的产前筛查,并为风险评估和及时妊娠管理提供宝贵的信息。

 

05 相关产品信息

纳昂达目前拥有 MGI Illumina 双测序平台多款 NadPrep® 文库构建试剂盒和全套液相杂交相关产品。使用分子标签接头,助力您的低频突变检测!

 

 

 

参考文献

[1] Mai C T, Isenburg J L, Canfield M A, et al. National population‐based estimates for major birth defects, 2010–2014[J]. Birth defects research, 2019, 111(18): 1420-1435.

[2] Brent R L. Environmental causes of human congenital malformations: the pediatrician’s role in dealing with these complex clinical problems caused by a multiplicity of environmental and genetic factors[J]. Pediatrics, 2004, 113(Supplement_3): 957-968.